快报道
华鑫信托被罚款720万元 个别风险项目掩盖表内外风险资产
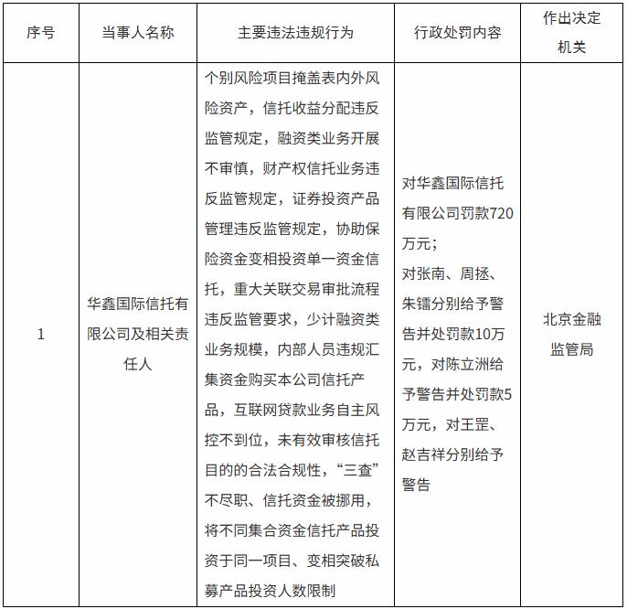
4月3日,国家金融监督管理总局北京监管局披露的行政处罚信息公开表显示,华鑫国际信托有限公司(以下简称“华鑫信托”)因存在个别风险项目掩盖表内外风险资产,信托收益分配违反监管规定,融资类业务开展不审慎,财产权信托业务违反监管规定,证券投资产品管理违反监管规定,协助保险资金变相投资单一资金信托,重大关联交易审批流程违反监管要求,少计融资类业务规模,内部人员违规汇集资金购买本公司信托产品,互联网贷款业务自主风控不到位,未有效审核信托目的的合法合规性,“三查”不尽职、信托资金被挪用,将不同集合资金信托产品投资于同一项目、变相突破私募产品投资人数限制等违法违规行为,被罚款720万元。
同时,北京监管局对相关责任人张南、周拯、朱镭分别给予警告并处罚款10万元,对陈立洲给予警告并处罚款5万元,对王罡、赵吉祥分别给予警告。
华鑫信托在官网发布临时公告称,本次处罚涉及事项主要发生在2024年之前,公司高度重视、诚恳接受,相关事项已基本整改完毕。下一步,公司将继续严格落实各项监管要求,持续提升合规管理水平,确保公司稳健经营与高质量发展。
此前据媒体报道,2024年6月,新湖集团被曝出内部员工理财产品华鑫信托的两只产品发生兑付问题,涉及金额高达46亿元。截至2024年7月15日,华鑫信托·新湖集团单一资金信托尚有31.318亿元及预期收益未兑付;华鑫信托·信源5号集合资金信托尚有15.493亿元本金及预期收益未兑付。


