快报道
厦门农商行再遭605万元重罚 多名高管二次受罚暴露治理痼疾
作者:柳白
近期,厦门农村商业银行股份有限公司(以下简称“厦门农商行”)收到大额“罚单”引起市场广泛关注。
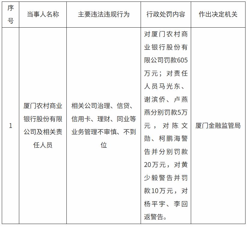
2月14日,国家金融监督管理总局厦门监管局(下称“厦门金融监管局”)披露的行政处罚信息显示,厦门农商行因相关公司治理、信贷、信用卡、理财、同业等业务管理不审慎、不到位等违法违规行为,被罚款605万元。
同时,厦门金融监管局对厦门农商行相关责任人员马光东、谢滨侨、卢燕燕分别罚款5万元,对陈文勋、柯鹏海警告并分别罚款20万元,对黄少毅警告并罚款10万元,对杨平宇、李回返警告。
厦门农商行谢滨侨、黄少毅多位高管二次被罚
厦门农商行此次被处罚的相关责任人中,谢滨侨、黄少毅、杨平宇、李回返等人已经不是第一次收到“罚单”了。
2023年5月,厦门农商行接连收到3张“罚单”,合计被罚款达785万元。“罚单”显示,该行因向关系人发放信用贷款、贷后管理不到位、变相接受本行股权质押,被没收违法所得99884.48元,并处180万元罚款;该行因违规将信用卡发卡营销环节外包给发卡业务服务机构;重大关联交易未经审查和审批;资产风险分类不准确;未按要求报告存量异地非持牌机构实际情况,且未在过渡期内完成整改,被原厦门银保监局处以195万元罚款。
此外,厦门农商行因变相接受本行股权质押;未将应纳入关联方管理的企业纳入关联方管理;资本计量不准确;信用卡业务违规接受未持牌第三方机构担保;违规处置不良资产;转贴现交易存在未背书、不见票、“倒打款”问题;越权指定债券交易,造成重大损失;信贷资金挪用于缴交地价款;为未履行合法报批程序的固定资产投资项目提供融资;阻碍现场检查,隐瞒或提供虚假资料;违规提供担保或回购承诺等,被原厦门银保监局处以罚款410万元。
同时,时任厦门农商行董事长王晓健、时任厦门农商行行长谢滨侨对该行违规处置违约债券负主要责任,分别被处以罚款10万元。时任厦门农商行业务总监黄少毅因“越权指定债券交易,造成重大损失;违规处置违约债券;出具回购承诺”等多项违法行为被处以罚款40万元;杨平宇、李回返等人也被予以警告。
公开资料显示,厦门农商行原董事长王晓健已于2020年8月辞任,彼时,行长谢滨侨被推选为董事会临时负责人并代为履行董事长职责。
厦门农商行2024年报显示,谢滨侨目前担任该行董事长,行长一职由董辉炯担任。而李回返曾是厦门农商行风险总监,后于2021年3月被内部提拔为该行副行长。厦门农商行2023年报显示,该行的高管团队中已经没有李回返的任职资料。
厦门农商行拨备覆盖率跌破“红线”
公开资料显示,厦门农商行是在厦门农村信用社基础上整体改制而来,于2012年挂牌开业。该行曾于2017年12月向中国证监会提交A股IPO申请,并获得受理,但其上市进程历经波折。在排队近4年之后,厦门农商行于2022年2月主动撤回了IPO申请。
彼时,对于撤回原因,厦门农商行向媒体表示,主动调整上市计划是基于股权优化目的,意在利用调整期着力梳理并优化股权,为下一步稳健发展和再次申请上市筑牢基础。
股权结构方面,厦门农商行股权较为分散。2024年报显示,该行股东总数达4038户,其中法人股为114户,自然人股为3924户。
厦门农商行与股东之间还存在诉讼纠纷。中融新大集团有限公司(以下简称“中融新大”)是该行第五大股东。2020年12月,因2.45亿元债券交易纠纷,厦门农商行将中融新大等人诉至法院。中融新大两家银行存款以及所持股权被法院冻结。
此外,厦门农商行部分股东股权被拍卖。厦门宏信伟业投资有限公司(下称“厦门宏信”)是厦门农商行的原第七大股东,持股比例为2.47%。公开信息显示,2024年8月,法院按照山东信托的申请,对厦门宏信持有的厦门农商行5264万股股权实施拍卖,每股起拍价1.38元。京东法拍平台显示,厦门国资委旗下的厦门市二轻集体企业联社以起拍价拍下股权。
另外,厦门誉联集团有限公司也是厦门农商行的前十大股东之一,股权被冻结后同样被拍卖。
从前后两次大额“罚单”情况来看,厦门农商行信贷和信用卡业务违规也是多次被提及。2024年报显示,2024年,该行共受理各渠道消费投诉及咨询1344件,含重复投诉,其中厦门地区1191件,福州地区153件。投诉主要涉及信用卡、贷款等业务领域。
近几年,厦门农商行贷款方面被市场最为关注的是华阳投资事件。此前,厦门农商行曾通过山东信托向华阳经贸集团旗下的中国华阳投资发放了一笔4亿元的贷款,并以恒立实业18%的股权作为抵押。2021年8月中国华阳经贸集团“爆雷”,因不能清理到期债务被要求破产重整,厦门农商行和多家券商、银行一起“踩雷”,被迫成为恒立实业大股东。
此后,随着恒立实业被ST,厦门农商行拿到的上述股权大幅缩水,几经拍卖都未成交。一直到2024年8月,湘诚神州投资合伙企业(有限合伙)只花了1亿元,就从厦门农商行手上买下了*ST恒立的7600万股股份。
业绩方面,厦门农商行近几年的表现同样不容乐观,营收持续下滑。年报显示,2022年至2024年,该行的营业收入分别为26.5亿元、22.73亿元、18.79亿元,归母净利润分别为1.16亿元、0.55亿元、0.83亿元。
相较于上述核心业绩指标,厦门农商行的利润总额表现更为“显眼”,该行2023年至2024年的利润总额分别为-0.12亿元和-0.17亿元。更为严重的是,截至2024年末,该行拨备覆盖率已经下降至108.66%,低于监管标准。这意味着,银行用于抵御风险的“安全垫”正在显著变薄。


