快报道
农业银行海南省分行及5家分支机构合计被罚235万元 贷款相关业务不尽职
发布于
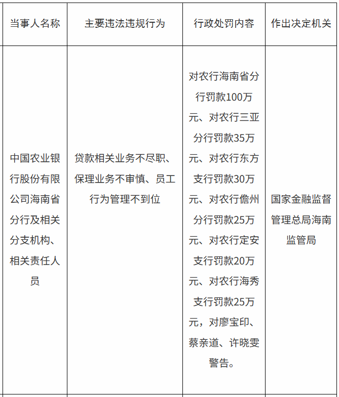
1月15日,国家金融监督管理总局海南监管局发布的行政处罚信息公开表显示,农业银行海南省分行及相关分支机构存在贷款相关业务不尽职、保理业务不审慎、员工行为管理不到位等违法违规行为,海南监管局对农行海南省分行罚款100万元,对农行三亚分行罚款35万元,对农行东方支行罚款30万元,对农行儋州分行罚款25万元,对农行定安支行罚款20万元,对农行海秀支行罚款25万元,对廖宝印、蔡亲道、许晓雯给予警告。
农业银行海南分行在2025年末已被罚过一次。2025年11月,海南金融监管分局行政处罚信息公开表显示,农业银行海南分行因代销理财产品违规承诺被罚款38万元。同时,时任海南分行副行长张明敏因代销理财产品违规承诺,被取消高级管理人员任职资格9年。


