快报道
资本赋能新质生产力·首期新质企业金融赋能路演活动(第一期)在北京成功举办

12 月 25 日,以 “资本赋能新质生产力,共创高质量发展未来” 为主题的新质企业金融赋能启动仪式暨路演活动(第一期)在北京市海淀区世宁大厦圆满落幕。本次活动由中国生产力促进中心协会指导,中国生产力促进中心协会特色产业专业委员会主办,兴业银行、林澤资本协办,中国工业报、犀牛财经支持,汇聚政、企、资、媒多方代表,搭建起新质企业与资本精准对接的高效平台,为新质生产力发展注入强劲动力。会议由中国工业报社长助理、中国生产力促进中心协会特色产业专委会副主任谷艳娇主持。

中国生产力促进中心协会监事长韩丽娟在致辞中强调,发展新质生产力是高质量发展的内在要求,金融作为国民经济血脉,其创新性配置对新质生产力发展至关重要;协会始终践行国家战略,通过发起新质企业培育计划,构建完整培育体系,此次路演是搭建资本对接平台的关键实践,将依托新质企业培育平台,整合多方资源,针对新质企业初创期、成长期、成熟期的差异化融资需求提供全生命周期赋能,创新服务模式并配套技术指导、合规辅导等支持,重点筛选先进制造业、人工智能、生物医药等领域优质项目,同时引导金融资源兼顾新兴产业与传统产业转型、促进区域资源互动,精准破解新质企业发展难题,为企业加速成长保驾护航,共同助力高质量发展目标落地。
中国生产力促进中心协会特色产业专业委员会副主任、林澤资本董事长刘夫林表示,特色产业是新质生产力落地生根的重要载体。协会特色产业专业委员会将充分发挥桥梁纽带作用,联动金融机构、投资主体与产业链企业,搭建高效资源对接平台,推动资本精准赋能特色产业领域新质企业,全面激活产业创新活力。
北京北航天汇科技孵化器有限公司副总经理翟彬提出,孵化器是新质企业成长的核心培育土壤。未来将依托自身资源优势,为新质企业提供技术支持、场地保障、资源对接等全方位服务,与资本、行业协会形成发展合力,助力企业攻克技术难关、扩大发展规模,培育更多优质新质企业标杆。

活动现场,由中国生产力促进中心协会常务副理事长兼秘书长王羽代表协会与林澤资本、京亚资本、励石创投、犀牛财经、树人资本、创道咨询、溥原投资等多家机构完成战略合作签约,标志着多方将在金融支持、资源整合、品牌推广等方面开展深度合作,为新质企业成长构建全方位保障体系。
资本对话聚焦潜力赛道,共探金融赋能路径

在资本对话圆桌论坛环节,林澤资本董事长刘夫林担任主持人,与中信银行北京分行方庄支行副行长杨丽娜、励石投资管理合伙人徐晨、犀牛财经总经理王月平、树人资本创始合伙人洪军、创道咨询投资合伙人刘龙静等嘉宾围绕新质产业投资趋势、金融支持模式等核心话题展开深入探讨。
刘夫林表示,新质产业投资需聚焦技术创新性与市场潜力,资本应兼顾短期回报与长期价值。通过搭建常态化对话平台,可促进产融精准匹配,同时引导企业树立正确资本思维,实现资本与产业的双向奔赴、共赢发展。
杨丽娜介绍,中信银行正从传统信贷模式转向全生命周期陪伴科创企业成长,通过投贷联动、科技成果转化贷、选择权贷款等创新产品,在企业早期阶段即提供资金支持。银行重点关注企业的技术壁垒、商业化潜力和股权投资的持续性,并与头部及早期投资机构、高校科研院所深度合作,共同推动科技成果转化。同时,依托中信集团的综合资源,为企业提供金融、产业协同、财资管理等一整套服务,助力科创企业从孵化到上市的全链条发展。
徐晨分享道,投资机构更看重新质企业的核心技术竞争力与商业化落地能力,未来将重点布局商业航天、人工智能、高端制造等潜力赛道。同时,将为被投企业提供资源整合、战略规划等增值服务,助力企业快速突破成长瓶颈。
王月平提出,媒体将发挥传播赋能作用,聚焦新质企业的技术创新成果与发展潜力,通过多渠道宣传提升企业品牌影响力,搭建企业与资本、市场的沟通桥梁,为新质企业营造良好舆论环境。
洪军指出,当前许多企业在融资过程中普遍缺乏资本思维,仅关注产品利润而忽视资本利润。为解决这一痛点,树人资本在投资前会对企业进行系统辅导,帮助企业从产品思维转向资本思维,建立“实体线+资本线”的双轨发展模式,明确企业的终局目标、商业逻辑和价值路径,提升企业对接资本的能力,从而提高融资成功率。
创道(北京)咨询顾问有限公司投资合伙人刘龙静表示,新质产业投资应紧扣政策导向与产业升级趋势,重点挖掘具备自主知识产权与核心竞争力的企业。将通过深度行业研究为投资决策提供支撑,同时协助企业优化商业模式,提升资本运作能力。
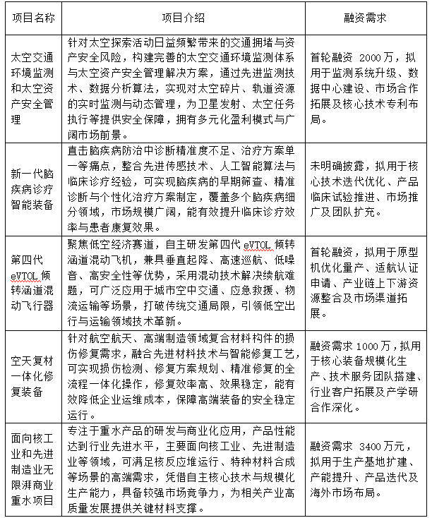
五大优质项目精彩路演,展现新质产业活力
路演环节中,5 家新质企业依次登台,通过 “15 分钟演讲 +5 分钟互动问答” 的形式,全面展现技术优势与市场潜力,获得现场资本方高度关注。


活动最后,参会嘉宾与企业代表进行自由交流与精准对接,进一步深化合作意向。此次活动的成功举办,不仅为新质企业提供了展示与融资的优质平台,更推动了金融资本与实体经济的深度融合。未来,系列路演活动将持续开展,助力更多新质企业突破发展瓶颈,为新质生产力高质量发展注入源源不断的动力。
